(按 “轻量执行、稳步提升” 原则制定,兼顾新手落地性和流量增长目标)
一、每日运营流程(总耗时 1.5-2 小时)

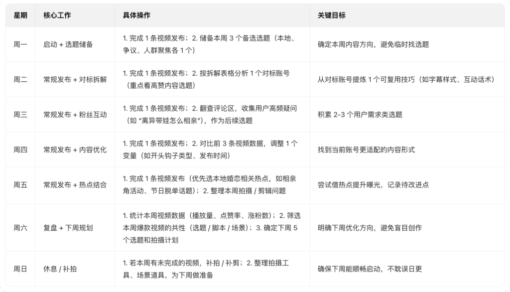
二、每周运营规划(7 天周期,兼顾产出与复盘)

三、核心数据目标(新手友好,逐步提升)
1、每日目标:视频播放量≥500,点赞率≥3%,评论数≥5,涨粉≥10
2、每周目标:至少 1 条视频播放量破 1000,粉丝增长≥50,积累 5 个优质选题
3、月度目标:账号粉丝≥200,形成 1-2 个爆款选题方向(如本地薪资话题、30 + 女生择偶)
(按 “轻量执行、稳步提升” 原则制定,兼顾新手落地性和流量增长目标)


1、每日目标:视频播放量≥500,点赞率≥3%,评论数≥5,涨粉≥10
2、每周目标:至少 1 条视频播放量破 1000,粉丝增长≥50,积累 5 个优质选题
3、月度目标:账号粉丝≥200,形成 1-2 个爆款选题方向(如本地薪资话题、30 + 女生择偶)
没有回复内容